- 歡迎訪問重慶自考網!本站為考生提供重慶自考信息服務,網站信息供學習交流使用,非政府官方網站,官方信息以重慶教育考試院www.cqksy.cn為準。
【導讀】重慶自學考試畢業審核流程是什么?重慶自學考試網在下文就這一問題做一個簡要回答,可供考生參考。

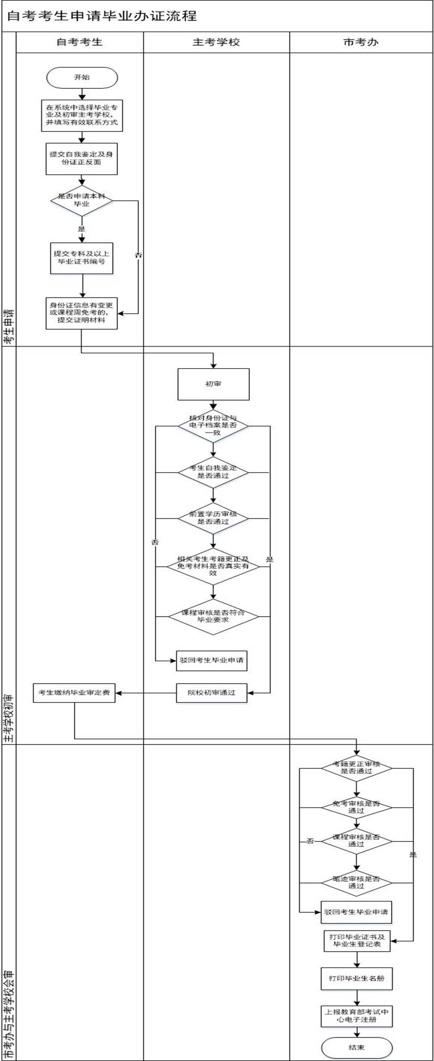
重慶自學考試畢業審核流程是什么?
1.考籍更正審核。
2.免考合規性審核。
3.依據專業開考計劃進行課程審核。
4.本科畢業生前置學歷審核。
5.考生考試課程筆跡一致性、真實性審核。
6.打印畢業證書及畢業生登記表。
7.打印存檔畢業生名冊,市考辦、主考學校各留存一份。
8.上報教育部考試中心電子注冊。

重慶市高等教育自學考試畢業辦證流程圖
【結尾】以上就是關于“重慶自學考試畢業審核流程是什么?”的相關內容介紹,想要了解更多重慶成人自考的相關資訊,敬請關注重慶自考網【微信公眾號】還可以加入我們的【微信交流群】與其他考生一起交流備考!
重慶自考助學報名預約
我已閱讀并同意《用戶隱私條款》
加入重慶自考公眾號
重慶自考網微信公眾號
(掃一掃加入)
加入重慶自考交流群
掃一掃加入微信交流群
與考生自由互動、并且能直接與資深老師進行交流、解答。


